[FZDD-HK-2024-CG004]保健大楼厨房用品采购项目
- 【信息时间: 2024-06-03】
保健大楼厨房用品采购项目
一、合同编号:
湖购2024B001115060
二、合同名称:
保健大楼厨房用品采购项目货物采购合同
三、项目编号:
FZDD-HK-2024-CG004
四、项目名称:
保健大楼厨房用品采购项目
五、合同主体:
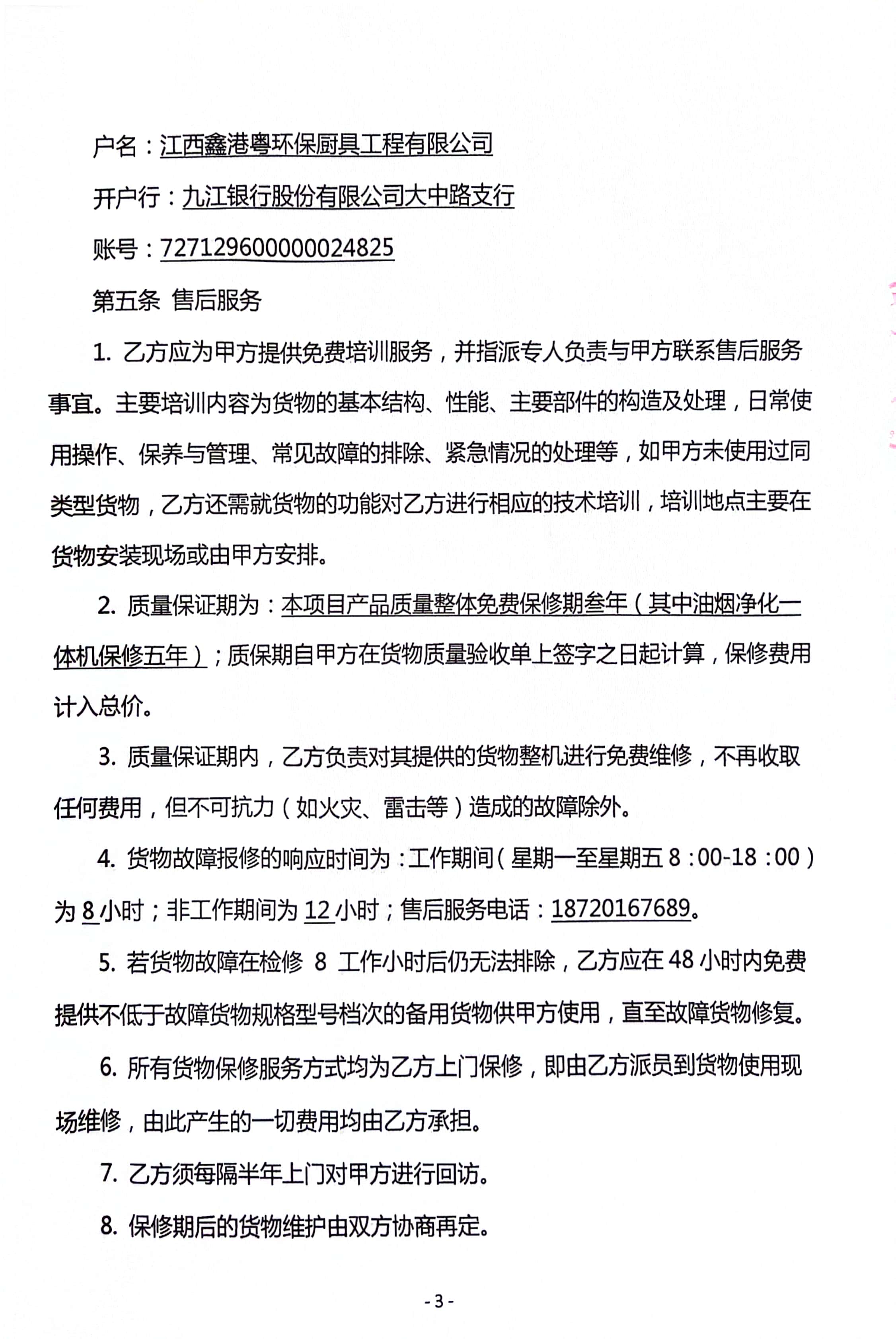
采购人(甲方):湖口妇幼保健院
地址:九江市湖口县石钟山东大道22号
联系方式:15270599777
供应商(乙方):江西鑫港粤环保厨具工程有限公司
地址:江西省九江市濂溪区十里大道南莲花路98号华声社区河东生活区
联系方式:15717922777
六、合同主要信息:
| 名称 | 品牌 | 规格型号 | 数量 | 单价 |
| 保健大楼厨房用品 | 详见开标一览表明细 | 详见开标一览表明细 | 1 | 660000.0 |
合同金额:660000.00 元
履约期限、地点等简要信息:
采购方式:公开招标
七、合同签订日期:
2024年04月30日
八、合同公告日期:
2024年04月30日
九、其他补充事宜:
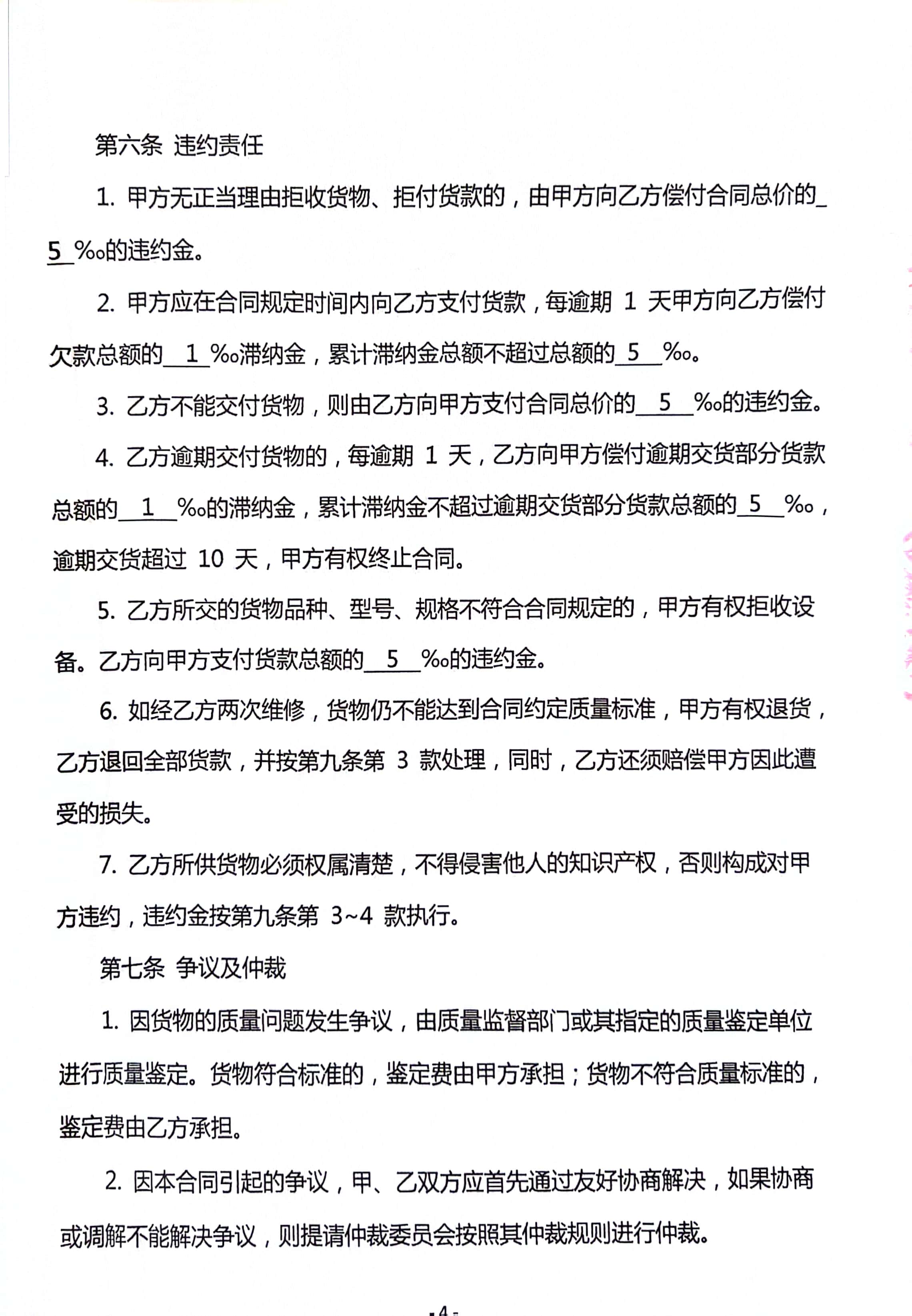
无
















