[JXJX-HK-2024-G001]湖口高新技术产业园区第三轮调区扩区8项申报材料编制及咨询服务
- 【信息时间: 2024-05-27】
湖口高新技术产业园区第三轮调区扩区8项申报材料编制及咨询服务
一、合同编号:
湖购2024B001138966
二、合同名称:
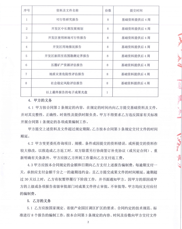
湖口高新技术产业园区第三轮调区扩区8项申报材料编制及咨询服务
三、项目编号:
JXJX-HK-2024-G001
四、项目名称:
湖口高新技术产业园区第三轮调区扩区8项申报材料编制及咨询服务
五、合同主体:
采购人(甲方):江西湖口高新技术产业园区管理委员会
地址:江西省九江市湖口县金砂南大道
联系方式:17770847165
供应商(乙方):江西省天正建设设计有限公司
地址:江西省南昌市南莲路76号
联系方式:0791-85203996
六、合同主要信息:
| 名称 | 服务范围 | 服务要求 | 服务时间 | 服务标准 |
| 湖口高新技术产业园区第三轮调区扩区8项申报材料编制及咨询服务 | 详见响应文件 | 详见响应文件 | 详见响应文件 | 详见响应文件 |
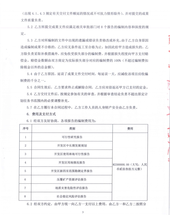
合同金额:2300000.00 元
履约期限、地点等简要信息:详见采购合同
采购方式:公开招标
七、合同签订日期:
2024年05月27日
八、合同公告日期:
2024年05月27日
九、其他补充事宜:
无
















