《湖口县工程建设项目审批制度改革实施方案》经县政府研究同意,现印发给你们,请结合实际,认真贯彻执行。
湖口县人民政府办公室
2019年11月18日
湖口县工程建设项目审批制度改革
实 施 方 案
为贯彻落实党中央、国务院关于深化"放管服"改革、优化营商环境的要求和省委省政府、市委市政府、县委县政府关于打造"四最"发展环境、推进"五型"政府建设的决策部署,全面开展我县工程建设项目审批制度改革,根据《国务院办公厅关于全面开展工程建设项目审批制度改革的实施意见》(国办发〔2019〕11号)、《江西省人民政府办公厅关于印发江西省全面开展工程建设项目审批制度改革实施方案的通知》(赣府厅字〔2019〕42号)和《九江市人民政府办公室关于印发九江市开展工程建设项目审批制度改革实施方案的通知》(九府办字〔2019〕87号)的要求,结合我县实际,制定本实施方案。
一、总体要求
依托湖口政务服务网,通过创新审批机制、精简审批事项、优化审批流程、压缩审批时间等,全面提升服务效能,加快推进投资项目开工前审批,将投资项目从立项(取得土地)开始到办结施工许可证的审批时间,按照国务院关于工程建设项目审批制度改革工作要求,逐步实现政府投资审批类建设项目120个工作日内完成所有审批环节,包括中介服务和招投标;社会投资核准(备案)类建设项目99个工作日内完成所有审批环节,包括中介服务和招投标。在完善系统建设和配套制度后,进一步压缩审批时限。
二、主要措施
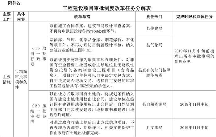
(一)精减审批事项和条件
1.取消一批行政事项。住建部门取消施工合同备案、建筑节能设计审查备案。除油库、气库、化学品仓库、烟花爆竹、石化等项目外,气象部门不再办理防雷装置设计审核,纳入建筑行业的施工图审查。相关审批部门取消证明类材料作为审批事项办理条件。对非国有资金投资占控股或者主导地位且无财政性资金投资的备案制建设工程项目(含商品房),项目建设单位可以自主决定发包方式、自主决定是否进场交易,选择自主发包的应将工程发包给具有相应资质的承包人,住建部门不再将申报招投标备案作为必经环节。(牵头部门:县住房和城乡建设局、县气象局,配合单位:县直相关部门)
2.压缩一批审批范围。对以出让方式取得国有土地的,将规划条件纳入国有建设土地使用权出让合同,建设单位在签订国有建设用地使用权出让合同后,自然资源主管部门同步核发建设用地批准书和建设用地规划许可证;对通过政府收储土地后出让方式供地的项目,不再办理考古调查、勘探许可,相关文物保护工作由政府在土地出让前完成。(县自然资源局、县文旅局按职能负责)
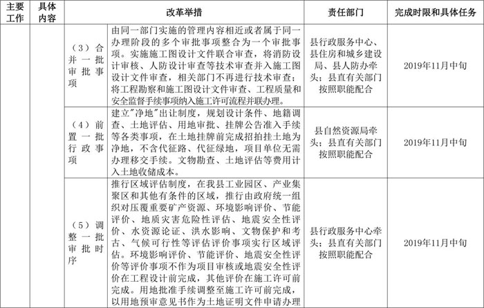
3.合并一批审批事项。由同一部门实施的管理内容相近或者属于同一办理阶段的多个审批事项整合为一个审批事项。实施施工图设计文件联合审查,将消防设计审核、人防设计审查等技术审查并入施工图设计文件审查,相关部门不再进行技术审查;将工程勘察和施工图设计文件审查、工程质量和安全监督手续事项纳入施工许可流程并联办理。(牵头部门:县行政服务中心、县住房和城乡建设局、县人防办,配合单位:县相关部门)
4.前置一批行政事项。建立"净地"出让制度,规划设计条件、地籍调查、土地评估、用地审批、挂牌公告准入手续等各类事项, 在土地挂牌前完成招拍挂土地为净地,不含代征路、代征绿地,项目单位无需办理移交手续。文物勘查、土地评估等费用计入土地收储成本。(牵头部门:县自然资源局,配合单位:县相关部门)
5.调整一批审批时序。推行区域评估制度,在我县工业园区、产业集聚区和其他有条件的区域,推行由政府统一组织对压覆重要矿产资源、环境影响评价、节能评价、地质灾害危险性评估、地震安全性评价、水资源论证、洪水影响、文物保护和考古、气候可行性等评估评价事项实行区域评估。环境影响评价、节能评价、地震安全性评价等评价事项不作为项目审核或地震安全性评价在工程设计前完成,其他评价在施工许可前完成。用地批准手续调整至施工许可前完成,以用地预审意见书作为土地证明文件申请办理工程规划许可证。供水、供电、燃气、热力、排水、通信等市政公用基础设施报装提前到开工前办理,在工程施工阶段完成相关设施建设,竣工验收后直接办理接入事宜。(牵头部门:县行政服务中心, 配合单位:县相关部门)
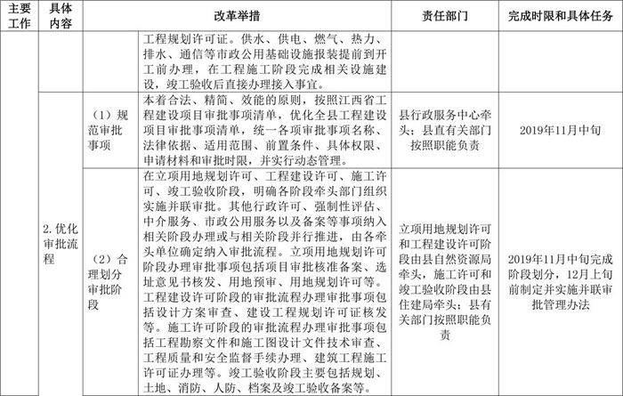
(二)优化审批流程
1.规范审批事项。按照国务院统一要求,对全县工程建设项目审批事项进行全面清理,统一审批事项和法律依据。本着合法、精简、效能的原则,按照江西省工程建设项目审批事项清单,优化全县工程建设项目审批事项清单,统一各项审批事项名称、法律依据、适用范围、前置条件、具体权限、申请材料和审批时限,并实行动态管理。(县行政服务中心牵头,县直有关部门按照职能负责)
2.合理划分审批阶段。在立项用地规划许可、工程建设许可、施工许可、竣工验收阶段,明确各阶段牵头部门组织实施并联审批。其他行政许可、强制性评估、中介服务、市政公用服务以及备案等事项纳入相关阶段办理或与相关阶段并行推进,由各牵头单位确定纳入审批流程。立项用地规划许可阶段办理审批事项包括项目审批核准备案、选址意见书核发、用地预审、用地规划许可等(牵头部门:县自然资源局,配合单位:县相关部门)。工程建设许可阶段的审批流程办理审批事项包括设计方案审查、建设工程规划许可证核发等(牵头部门:县自然资源局,配合单位:县相关部门)。施工许可阶段的审批流程办理审批事项包括工程勘察文件和施工图设计文件技术审查、工程质量和安全监督手续办理、建筑工程施工许可证办理等(牵头部门:县住房和城乡建设局,配合单位:县相关部门)。竣工验收阶段主要包括规划、土地、消防、人防、档案及竣工验收备案等(牵头部门:县住房和城乡建设局,配合单位:县相关部门)。
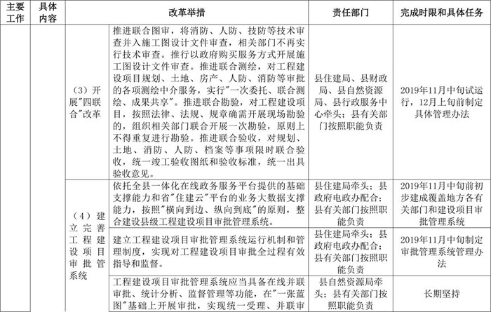
3.开展"四联合"改革。推进联合图审,将消防、人防、技防等技术审查并入施工图设计文件审查,相关部门不再实行技术审查(牵头部门:县住房和城乡建设局,配合部门:县相关部门)。推行以政府购买服务方式开展施工图设计文件审查(牵头部门:县财政局、县住房和城乡建设局,配合单位:县相关部门)。推进联合测绘,对工程建设项目规划、土地、房产、人防、消防等审批的各项测绘中介服务,实行"一次委托、联合测绘、成果共享"(牵头部门:县自然资源局,配合单位:县有关部门)。推进联合勘验,对工程建设项目,按照法律、法规、规章确需开展现场勘验的,组织相关部门联合开展一次勘验,原则上不得重复进行勘验(牵头部门:县行政服务中心,配合单位:县有关部门)。推进联合验收,对规划、土地、消防、人防、档案等事项限时联合验收,统一竣工验收图纸和验收标准,统一出具验收意见(牵头部门:县住房和城乡建设局、县自然资源局,配合单位:县有关部门)。
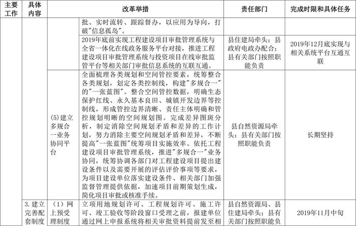
4.建立完善工程建设项目审批管理系统。依托全县一体化在线政务服务平台提供的基础支撑能力和省"住建云"平台的业务大数据支撑能力,按照"横向到边、纵向到底"的原则,整合建设县级工程建设项目审批管理系统(牵头部门:县住房和城乡建设局,配合单位:县政府电政办,县有关部门)。建立工程建设项目审批管理系统运行机制和管理制度,实现对工程建设项目审批全过程有效指导和监督(牵头部门:县住房和城乡建设局,配合单位:县政府电政办,县有关部门)。工程建设项目审批管理系统应当具备在线并联审批、统计分析、监督管理等功能,在"一张蓝图"基础上开展审批,实现统一受理、并联审批、实时流转、跟踪督办,以应用为导向,打破"信息孤岛"(牵头部门:县自然资源局,配合单位:县有关部门)。2019年底前实现工程建设项目审批管理系统与全省一体化在线政务服务平台对接,推进工程建设项目审批管理系统与投资项目在线审批监管平台等相关部门审批信息系统的互联互通(牵头部门:县住房和城乡建设局,县电政办配合及县直有关部门按照职责负责)。
5.建立多规合一业务协同平台。全面梳理各类规划和空间管控要素,统筹整合各类规划,划定各类控制线,构建"多规合一"的"一张蓝图"。整合空间管控数据,明确生态保护红线、永久基本良田、城镇开发边界等控制线,形成管控边界清晰、责任主体明确和管控规划明晰的空间规划图。完成差异图斑分析,制定消除空间规划矛盾和差异的工作计划,努力消除主要空间规划矛盾和差异,不断提高"一张蓝图"统筹项目实施效率。依托工程建设项目审批管理系统,推进"多规合一"业务协同,统筹协调各部门对工程建设项目提出建设条件以及需要开展的评估评价事项等要求,为项目建设单位落实建设条件、相关部门加强监督管理提供依据,加速项目前期策划生成,简化项目审批或核准手续。(牵头部门:县自然资源局,配合单位:县有关部门)
(三)建立完善配套制度
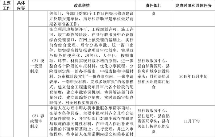
1.网上预受理制度。立项用地规划许可、工程规划许可、施工许可、竣工验收等阶段窗口受理之前,报建单位通过网上申报系统将相关审批资料提前发至相关部门,各部门要在2个工作日内提出修改建议并反馈报建单位,指导和帮助报建单位做好前期各项准备工作。(牵头部门:县自然资源局、县住房和城乡建设局, 配合单位:县相关部门)
2.统一受理制度。在立项用地规划许可、工程规划许可、施工许可、竣工验收等阶段,县自然资源、住建部门在县行政服务中心设置综合受理窗口,在网上预受理的基础上,实行前台综合受理、后台分类审批、统一窗口出件,切实提高投资报建项目审批效率,实现政务服务的便利化、均等化、人性化;按照事项、环节、材料实现只减不增的原则,进一步整合各个阶段的申报材料,优化办事流程,分阶段制定统一的办事指南、申报表格和申报材料,各审批阶段实行"一份办事指南,一张申请表单,一套申报材料,完成多项审批"的运作模式;建立健全工程建设项目审批各个阶段的配套制度;建立审批协调机制,协调解决部门意见分歧,建立跟踪督办制度,实时跟踪审批办理情况,对全过程实施督办。(牵头部门:县行政服务中心、县自然资源局、县住房和城乡建设局,配合单位:县司法局及县相关职能部门)
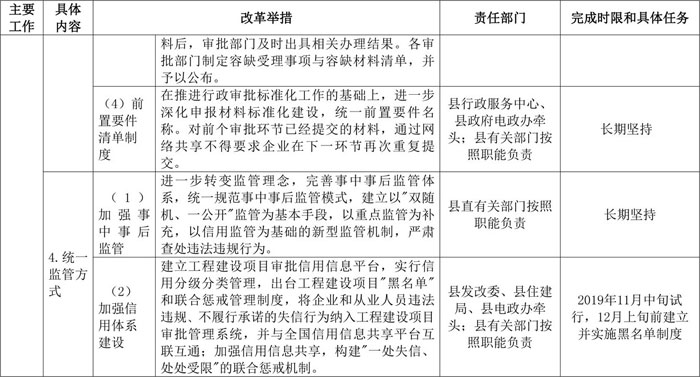
3.容缺预审制度。申请人在办理非即办类审批服务承诺事项时,在基本条件具备、主要申报材料齐全且符合法定条件前提下,各审批部门对缺少或存在缺陷与瑕疵的非关键性材料,在申请人作出补正或撤换的书面承诺基础上,先行受理,并进入审核程序,待申请人在承诺期内提交相关补正材料后,审批部门及时出具相关办理结果。由县行政服务中心牵头,各审批部门制定容缺受理事项与容缺材料清单,并予以公布。(牵头部门:县行政服务中心、县住房和城乡建设局、县自然资源局,配合单位:县相关部门)
4.前置要件清单制度。在推进行政审批标准化工作的基础上,进一步深化申报材料标准化建设,统一前置要件名称。对前个审批环节已经提交的材料,通过网络共享不得要求企业在下一环节再次重复提交。(牵头部门:县行政服务中心、县电政办,配合单位:县相关部门)
(四)统一监管方式
1.加强事中事后监管。进一步转变监管理念,完善事中事后监管体系,统一规范事中事后监管模式,建立以"双随机、一公开"监管为基本手段,以重点监管为补充,以信用监管为基础的新型监管机制,严肃查处违法违规行为。(县直有关部门按照职能负责)
2.加强信用体系建设。建立工程建设项目审批信用信息平台,实行信用分级分类管理,出台工程建设项目"黑名单"和联合惩戒管理制度,将企业和从业人员违法违规、不履行承诺的失信行为纳入工程建设项目审批管理系统,并与全国信用信息共享平台互联互通;加强信用信息共享,构建"一处失信、处处受限"的联合惩戒机制 。(牵头单位:县发改委、县住房和城乡建设局、县电政办,配合单位:县相关部门)
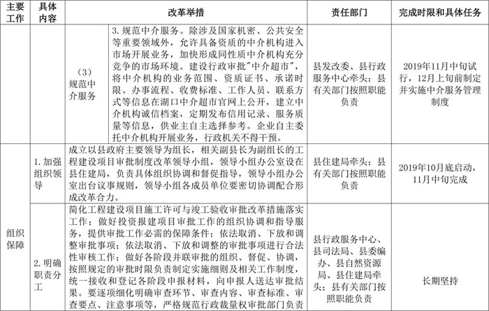
3.规范中介服务。除涉及国家机密、公共安全等重要领域外,允许具备资质的中介机构进入市场开展业务,加快形成同性质中介机构充分竞争的市场环境。建设行政审批"中介超市",将中介机构的业务范围、资质证书、承诺时限、办事流程、收费标准、工作人员、联系方式等信息在湖口中介超市官网上公开,建立中介机构诚信档案,定期发布信用记录、服务质量等信息,供业主自主选择参考。企业自主委托中介机构开展业务,行政机关不得干预。(牵头部门:县发改委、县行政服务中心,配合单位:县相关部门)
三、组织保障
(一)加强组织领导。投资项目报建审批是优化提升营商环境的一项重要内容。各部门要从改革发展大局的高度,充分认识简化投资项目报建审批的重要性和紧迫性,扎实推进简化企业投资项目改革措施落地生效。成立以县政府主要领导为组长,相关副县长为副组长的工程建设项目审批制度改革领导小组,领导小组办公室设在县住建局,负责具体组织协调和督促指导,领导小组办公室出台议事规则,领导小组各成员单位要密切协调配合形成改革合力。
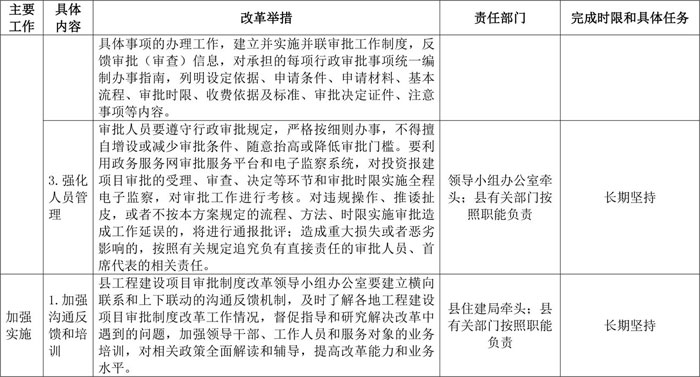
(二)明确职责分工。县住房和城乡建设局负责简化工程建设项目施工许可与竣工验收审批改革措施落实工作;县行政服务中心负责投资报建项目审批工作的组织协调和指导服务,提供审批工作必需的保障条件;县委编办负责依法取消、下放和调整审批事项;县司法局负责对依法取消、下放和调整的审批事项进行合法性审核工作;县自然资源局、县住建局牵头负责各阶段并联审批的组织、督促、协调,按照规定的审批时限负责制定实施细则及相关工作制度,统一接收和登记各阶段申报材料,向申报人送达审批结果。其他相关审批部门要逐项细化明确审查环节、审查内容、审查标准、审查要点、注意事项等,严格规范行政裁量权审批部门负责具体事项的办理工作,协助牵头部门建立并实施并联审批工作制度,按时向牵头部门反馈审批(审查)信息,对承担的每项行政审批事项统一编制办事指南,列明设定依据、申请条件、申请材料、基本流程、审批时限、收费依据及标准、审批决定证件、注意事项等内容。
(三)强化人员管理。审批人员要遵守行政审批规定,严格按细则办事,不得擅自增设或减少审批条件、随意抬高或降低审批门槛。领导小组办公室要利用政务服务网审批服务平台和电子监察系统,对投资报建项目审批的受理、审查、决定等环节和审批时限实施全程电子监察,对审批工作进行考核。对违规操作、推诿扯皮,或者不按本方案规定的流程、方法、时限实施审批造成工作延误的,将进行通报批评;造成重大损失或者恶劣影响的,按照有关规定追究负有直接责任的审批人员、首席代表的相关责任。
四、加强实施
(一)加强沟通反馈和培训。县工程建设项目审批制度改革领导小组办公室要建立横向联系和上下联动的沟通反馈机制,及时了解各地工程建设项目审批制度改革工作情况,督促指导和研究解决改革中遇到的问题,加强领导干部、工作人员和服务对象的业务培训,对相关政策全面解读和辅导,提高改革能力和业务水平。(县住建局牵头;县直有关部门按职能负责)
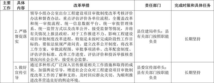
(二)严格督促落实。领导小组办公室出台工程建设项目审批制度改革考核评价办法和督查办法,重点评估评价各单位流程,全覆盖改革和统一审批流程、统一信息数据平台、统一审批管理体系、统一监管方式以及改革公开、接受监督等情况,并将有关情况上报县政府。对于工作推进不力、影响工程建设项目审批制度改革进程,特别是未按时完成阶段性工作目标的,要依法依规严肃问责。建立改革公开制度,将改革工作方案、审批流程图、审批事项清单、改革配套制度、评估评价标准、改革工作进度、评估评价和投诉举报核查情况向社会公开,接受社会监督。(县住建局牵头;县直有关部门按职能负责)
(三)做好宣传引导。通过多种形式广泛深入宣传报道相关工作措施和取得的成效,加强舆论引导,增进社会公众对工程建设项目审批制度改革工作的了解和支持,及时回应群众关切,为顺利推进改革营造良好的舆论环境。(县委宣传部牵头;县直有关部门按职能负责)
附件:
1.湖口县工程建设项目审批制度改革领导小组成员名单
2.湖口县工程建设项目审批制度改革任务分解表
附件1:
湖口县工程建设项目审批制度改革
工作领导小组成员名单
组 长:江训开 县委副书记、县长
副组长:史 文 县委常委、常务副县长
卢伟俊 县政府副县长
成 员:梅慧菊 县政府党组成员、政府办公室主任
郑 文 县政府办公室副主任
张 萍 县发改委主任
吴小锋 县财政局局长
汤 勇 县住建局局长
曹利平 县自然资源局局长
李浪波 县行政服务中心管委会主任
刘小平 县城管局局长
周小匀 县工业和信息化局局长
刘益华 县人社局局长
饶正勇 县生态环境局局长
何青春 县交通运输局局长
柳效强 县审计局局长
袁扬波 县司法局局长
周红斌 县水利局局长
吴慧峻 县气象局局长
葛虎兵 县林业局局长
周恺雨 县文旅局局长
孙浔波 县应急管理局局长
徐 斌 县电政办主任
金胜强 县消防救援大队大队长
徐 武 县供电公司总经理
高国洋 县电信公司经理
王 兵 县网络公司经理
邢应龙 湖口润泉供水有限公司经理
朱世干 湖口润发燃气集团有限公司总经理
领导小组下设办公室,办公室在县住房和城乡建设局,汤勇兼任办公室主任,县发改委副主任曹明、县自然资源局总工程师欧阳鹤松、县行政服务中心副主任科员沈查、县住建局副局长曹泓波兼任办公室副主任,全面统筹协调改革工作。县发改委、县自然资源局、县行政服务中心、县住建局组建相应专责工作小组,按职责落实日常工作。领导小组成员如有变动,由成员单位相应岗位职责人员自行递补并报领导小组办公室备案,不再另行发文。


























