九府办字〔2020〕72号
九江市人民政府办公室转发市医保局等部门关于九江市医疗保险基金市级统收统支工作实施方案的通知
各县(市、区)人民政府,庐山管理局,九江经济技术开发区、庐山西海风景名胜区、八里湖新区、鄱阳湖生态科技城管委会,市政府各部门,市直及驻市各单位:
市医保局、市财政局、市税务局、人行九江中支关于《九江市医疗保险基金市级统收统支工作实施方案》已经市政府同意,现印发给你们,请认真贯彻执行。
2020年9月23日
(此件主动公开)
九江市医疗保险基金市级统收统支工作实施方案
市医保局、市财政局、市税务局、人行九江中支
为提升我市医疗保险基金统筹层次,促进医疗保险制度更加公平可持续,切实提高医疗保障基金的使用效率和抗风险能力,根据《江西省人民政府办公厅转发省医疗保障局等部门关于推进医疗保险基金市级统收统支工作意见的通知》(赣府厅字〔2020〕38号)《江西省医疗保障局关于做好医疗保险基金市级统收统支工作的通知》(赣医保字〔2020〕10号)文件要求,结合我市实际,制定本实施方案。
一、指导思想
坚持以习近平新时代中国特色社会主义思想为指导,认真落实中央、省、市关于加强医疗保障工作的决策部署,以更好保障参保对象合法权益为出发点,以提高基金使用效率和抗风险能力为落脚点,建立规范高效的医疗保险基金市级统收统支管理体系,提升医疗保险基金统筹层次,促进医疗保险制度更加公平可持续。
二、目标任务
2021年1月1日起,在全市实行职工医疗保险(包括基本医疗保险和生育保险、大病保险、机关事业单位人员医疗补助,不包括离休干部医药费单独统筹)和城乡居民医疗保险(包括基本医疗保险、大病保险)基金市级统收统支,统一核算,统一管理。建立“六统一”(覆盖范围统一、筹资政策统一、待遇水平统一、基金管理统一、经办流程统一、信息系统统一)的医疗保险市级统筹制度。在全面实施基本医疗保险市级统筹的基础上,探索推进市级以下医疗保障部门垂直管理。
三、工作内容
按照“以收定支、收支平衡、略有结余”原则,加强医疗保险基金收入管理、支出管理与监督管理。市医疗保障部门会同市财政、税务部门制定全市医疗保险基金年度预算方案,建立市、县(市、区)分级负责、各尽其责、风险共担的收支管理和缺口分担机制。
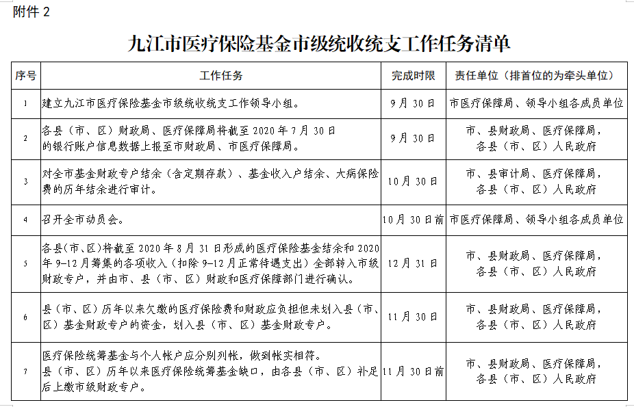
(一)基金结余划转。审计部门负责对市、县(市、区)截至2020年8月31日的职工医疗保险、城乡居民医疗保险的基金财政专户结余(含定期存款)、基金收入户结余、大病保险费的历年结余进行审计,并在2020年10月30日前提交审计结果。2020年9-12月份筹集的各项基金收入审计结果于12月20日前提交。经审计确认的历年结余和2020年9-12月筹集的各项基金收入(扣除9-12月当期待遇支出)在2020年12月31日前全部转入市级财政专户,并由市、县(市、区)财政和医疗保障部门进行确认。
1.各县(市、区)历年欠缴的医疗保险费,以及财政应负担但未划入县(市、区)基金财政专户的资金,应在2020年11月30日前划入县(市、区)基金财政专户,逾期不划入或划入不足的,市与县(市、区)财政在年终结算时扣回。
2.医疗保险统筹基金与个人帐户应分别列帐,帐实相符。各县(市、区)历年医疗保险统筹基金缺口由各县(市、区)补足,并在2020年11月30日前划入县(市、区)基金财政专户,逾期不划入或划入不足的,市与县(市、区)财政在年终结算时扣回。
3.各县(市、区)基金财政专户中尚未到期的定期存款,由各县(市、区)财政部门、医疗保障局部门书面向市财政部门、市医疗保障部门报告,协议期满后要按期及时收回本息,并于5个工作日内将本息全额转入市级财政专户。
(二)基金统收。按照征缴职责,税务部门、医疗保障部门分别牵头,各级财政部门配合,从2021年1月1日起实施基金统收,确保参保全覆盖和基金应收尽收。
1.城乡居民医疗保险费(包括基本医疗保险、大病保险)、机关事业单位职工医疗保险费(含基本医疗保险和生育保险、大病保险、医疗补助):由市、县(市、区)税务部门根据属地管理原则负责征收,预算级次设置为“市级”,属地入库。市、县(市、区)医疗保险经办机构(以下简称经办机构)、税务部门每月对入库收入进行核对(缴款单位明细表核对一致)。由市、县(市、区)经办机构于次月10 日前(节假日顺延)向同级财政部门提出基金收入划转申请,市、县(市、区)财政部门于次月15日前(节假日顺延)将上月基金分险种从国库划入对应的市级医保基金财政专户(以下简称市级财政专户),年底于12月31日前将基金收入全额划转至市级财政专户。
2.企业职工医疗保险费(含基本医疗保险费、大病医疗保险费、生育保险费、补充医疗保险费):市、县(市、区)经办机构设立基金收入户,实行属地管理征收,先缴入各地基金收入户。县(市、区)医保经办机构应在每月最后2个工作日前将基金收入划入市基金收入户(缴款单位明细表核对一致),市医保经办机构核对无误后应在最后1个工作日前全部划入市级财政专户,年底须在12月31日前将基金收入全额划入至市级财政专户。
3.各级财政补助资金:各级财政对城乡居民医疗保险、关破改及困难企业职工医疗保险的参保补助和负担比例,仍按现行规定执行。中央和省级财政负担的城乡居民医疗保险、关破改及困难企业职工等医疗保险补助资金直接分配下达至市级,市财政局应将上级财政补助资金和市级财政应负担资金及时拨入市级财政专户;各县(市、区)财政应负担的城乡居民医疗保险、关破改及困难企业职工等医疗保险补助资金,由县(市、区)医疗保障部门向同级财政部门提出申请,县(市、区)财政部门在每年10月31日前将资金转入市级财政专户。
4.各县(市、区)政府是本行政区医疗保险基金征缴的第一责任人;市医疗保障局、市财政局、市税务局根据市人大批准的基金预算,结合各地参保资源、缴费人数、缴费基数等实际情况,将当年基金征缴预算任务分解下达各县(市、区)政府。各县(市、区)政府应将任务指标分解下达辖区内各乡镇(街道);医疗保险基金征缴工作列入市、县(市、区)党委政府经济社会发展考核体系内容,实行单列专项考核,确保基金应收尽收。
(三)基金统支。医疗保障部门牵头,各级卫健、财政部门配合,从2021年1月1日起实施基金统支,在医疗保险基金总额预算管理下,实行“按月预拨,按年结算”。
1.市、县(市、区)医疗保障局所属的经办机构分险种设立
基金支出户,主要用于医疗保险待遇支付。市财政局根据市医疗保障部门申请,按市、县(市、区)上年基金支出1.5倍月均数额预拨周转金,并在当年基金支出预算额度内按月拨付。基金从市财政专户直接拨至市、县(市、区)各险种基金支出户。
2.市医疗保障部门要建立健全科学合理的费用结算制度,制定统一的费用结算办法。市、县(市、区)经办机构要按有关规定每月与定点医药机构进行费用结算。年终结算由市、县(市、区)经办机构按有关规定分别负责办理。年终结算应于次年3月底前完成。
3.建立市、县两级基金单独建账管理制度和月报制度。各县(市、区)基金单独建账管理;各县(市、区)经办机构每月按规定向同级医疗保障行政主管部门及市医保经办机构报送基金报表。市、县(市、区)医保经办机构、财政部门按规定落实基金支付,并在次年3月底前完成基金年终结算。
(四)合理分担医疗保险基金缺口。各级医保、财政部门要严格执行医疗保险基金年度预算,规范支付医疗保险基金,对违规支出由同级政府全额追回,并依法依规追究相关单位和人员责任。
1.基金统收统支前产生的基金缺口,由同级政府于2020年11月30日前安排资金补足,并在2020年11月底前划入同级基金财政专户。
2.建立市县分级负责、各尽其职、风险共担的基金缺口分担机制。
(1)当年完成基金收入预算任务的县(市、区)
基金支出超出基金收入的部分:基金支出在预算内的,全部由市级医疗保险统筹基金结余承担;基金支出超出预算的,由市级医疗保险统筹基金结余承担80%,县(市、区)财政承担20%;
(2)未完成基金收入预算任务的县(市、区)
基金支出超出基金收入的部分:全部由同级政府安排资金补足。
四、保障措施
(一)实现政策待遇水平统一。实施全民参保登记计划,按照平稳有序的原则,在全市范围内统一医疗保险参保范围、参保对象、筹资标准,统一保障待遇水平,将医保待遇政策落实到位,增强制度公平性和协调性。各地已出台的涉及医保基金的地方性医保政策,从2021年1月1日起停止执行。
(二)实现定点协议管理统一。按照促进医药卫生资源互补共享,推动定点医药机构加强管理、提高质量和改善服务的原则,执行统一的定点医药机构管理办法,制定全市统一的定点医疗保险服务协议。
(三)实现一体化管理服务。按照“基金上收、服务下沉”的要求,建立管理服务一体化的市、县(市、区)两级分工协作的管理服务体制,合理划分两级医疗保障部门的职责,统一规范统筹区内医疗保险管理服务。市级主要承担综合管理、组织统筹等宏观管理职责,重点加强对县级的指导、监督和宏观管理。县级主要承担属地管理和具体经办职责。
为提升全市医保经办服务能力,各级政府应保障必要的经办机构人员编制和工作经费,可通过政府购买服务的方式进一步充实经办力量。
(四)实现基金管理统一。建立健全统一的全市医疗保险基金预决算编制办法和监督管理办法,各级医疗保障部门严格执行医疗保险基金预算管理,推进医保DIP分值付费方式改革,统一医药费用结算办法,规范基金支出范围和标准,按时足额支付医保待遇,提高基金支付效率。
(五)实现信息系统统一。按照省医疗保障局的统一部署,市级建立并完善涵盖参保登记、基金征缴、医疗保险待遇支付、基金结算、智能监控等内容在内的医疗保障信息平台,积极参与江西省社会保险费信息共享平台建设,实现统筹区内统一联网、直接结算,确保数据可交换、可监控,支持基金市级统收统支的各项经办服务管理工作,实现业务一体化。
五、工作要求
(一)加强组织领导。实行医疗保险基金市级统收统支,是医疗保障制度建设的重要内容,关系我市医疗保险制度的公平可持续发展,各地各部门要提高政治站位,按照省委、省政府的决策部署和市委、市政府的要求,做实医疗保险基金市级统筹。市政府成立市医疗保险基金市级统收统支工作领导小组(具体名单见附件1),定期召开领导小组成员会议,组织协调全市医疗保险基金市级统收统支工作,制定有关政策、检查、指导、协调、督促解决工作中的重大问题(各部门任务清单见附件2)。各县(市、
区)人民政府要成立相应的领导小组,具体落实相关工作。
市、县两级要按市委市政府的部署要求上下联动、协同推进,同步开展医疗保险基金运行情况自查自纠、审计、移交等工作;各相关单位按照职责分工相互配合、密切协作,确保在规定时间内全面完成各项工作任务。
(二)强化责任分工。各相关部门必须统一思想,提高认识,各司其职,密切配合,加大工作力度,稳妥推进医疗保险基金市级统收统支工作。
市医疗保障部门牵头抓好市级统筹工作,督导各县(市、区)落实责任,按期完成各项工作任务。县(市、区)医疗保障部门牵头负责按统一的进度安排推进实施到位,负责做好具体管理服务工作。市医疗保险经办机构做好医疗保险基金预算和决算编制相关工作,加强对县(市、区)医疗保险经办业务的指导和监督。县(市、区)医疗保险经办机构负责做好具体经办服务工作。
市、县(市、区)审计部门负责对市、县(市、区)基金财政专户结余(含定期存款)、基金收入户结余、大病保险费的历年结余进行审计,保障市级统筹顺利进行。
市、县(市、区)财政部门负责按规定落实财政应负担资金并按规定及时拨付到位,加强医疗保险基金预决算管理,与有关部门共同做好基金监管工作,确保基金安全完整。
市、县(市、区)税务部门负责按属地原则按规定将医疗保险费征收到位,实现属地缴库,配合编制医疗保险基金年度预算收支草案。
人民银行国库部门负责医疗保险费的收纳入库,并根据同级财政部门出具的电子划款指令或纸质划款凭证将医疗保险基金划入市级财政专户。
市、县(市、区)卫健部门负责加强医疗机构监管,规范医疗机构及其医务人员医疗服务行为,督促指导医疗机构配合医保支付方式改革,合理使用医保基金。
市、县(市、区)市场监管部门负责对医药机构价格和药品流通监督管理,加强药械质量安全监管。
各乡镇(街道)、村组(社区)负有协助征缴城乡居民基本医疗保险费责任。
(三)严肃工作纪律。做到思想不乱、队伍不散、工作不断,确保市级统收统支工作顺利推进。要严肃财经、基金管理纪律。各地要强化预算财务管理,严格执行已批复预算和支出标准,严禁突击使用医保基金。严禁各地擅自出台地方性医保政策和措施,
不得违规使用基金,严防基金流失。
(四)保障工作经费。
建立医保经办专项工作经费保障机制。各地政府应以本地当年医疗保险参保人数为基数,安排医保经办的专项工作经费,列入同级财政预算,弥补经办机构工作经费不足,促进各级医保改善经办条件,提高经办效率,创优经办服务。
完善基金征缴激励机制。根据市级统收统支前各县(市、区)历年结余和当年基金征缴纳入市级财政专户的实际征缴情况,区分收入总量和增量的不同,由市财政统筹安排激励经费,落实执法成本补偿,促进各级医保改善扩面征缴条件,加大扩面征缴力度,确保应保尽保,应收尽收。各县(市、区)在保障医保部门工作经费的同时,要统筹安排乡镇(街道)、村组(社区)协助征缴的相关激励经费。
工作经费保障和基金征缴奖励的具体办法,由市医保局、市财政局、市税务局另行制定,报市政府批准后执行。
(五)加强宣传引导。医疗保险基金市级统收统支是一项重大的民生工程,涉及到广大参保人员的切身利益。市、县两级要加强宣传市级统收统支政策,为基金市级统收统支的平稳实施营造良好的舆论氛围。市医疗保障部门及相关职能部门要及时总结和宣传推广好的经验做法,引导医保基金市级统收统支工作顺利推进。
(六)落实督促考核。市医疗保障部门要会同财政、税务部门建立健全基金管理考核和激励机制,建立基金运行动态监测机制,适时调整医保相关政策。督促指导县(市、区)加强参保管理和基金征缴工作,稳步推进全民参保计划和征管职责划转工作,实现医疗保险基金稳定可持续发展。领导小组办公室要加强对医疗保险基金市级统收统支工作的督促检查,工作进展情况及时上报市委、市政府,并在全市通报。
附件:1.九江市医疗保险基金市级统收统支工作领导小组人员名单
2.九江市医疗保险基金市级统收统支工作任务清单
附件1
九江市医疗保险基金市级统收统支
工作领导小组人员名单
组 长:董金寿 市委常委、市政府常务副市长
副组长:陶宇俊 市政府副秘书长
程益琴 市医疗保障局局长
成 员:吴泽浔 市财政局局长
孙 晖 市税务局局长
施杏兰 人行九江中心支行行长
齐 桦 市审计局局长
周泽甫 市卫健委主任
郑 伟 市市场监督管理局局长
江训开 湖口县委书记、县长
张 林 修水县政府县长
李广松 武宁县政府县长
陈 琪 瑞昌市政府市长
钟有林 都昌县政府县长
吴华丰 彭泽县委副书记、县长候选人
秦 岭 永修县政府县长
周三连 德安县政府县长
卢治轩 共青城市政府市长
王 斌 庐山市委副书记、市长候选人
赵和平 柴桑区政府区长
邱 舰 浔阳区政府区长
盛 炜 濂溪区政府区长候选人
郑庆华 庐山西海风景名胜区管委会主任
王风雷 八里湖新区管委会主任
陶 晔 九江经开区管委会副主任
领导小组下设办公室,办公室设在市医疗保障局,市医疗保障局局长程益琴兼办公室主任,市财政局副调研员黎咏华,市税务局副局长陶勇,人行九江中心支行副行长邹翔,市医疗保障局副局长陈蓬任办公室副主任。


















