为建立公正透明的管理体制,转变政府职能,更好地为公众提供政府信息公开服务,方便公民、法人和其他组织获得政府信息服务,根据国务院和省政府的安排部署,结合我县实际,按照《中华人民共和国政府信息公开条例》有关要求,特编制本指南。
一、主动公开
● 公开范围
1、概况信息。包括本机关总体情况,机构职能,领导简历、分工和重要活动、讲话。
2、法规文件。包括本机关负责执行的法律、法规、规章和上级机关制定的规范性文件;本机关制定的规范性文件和其他有关文件。
3、发展规划。包括本地国民经济和社会发展规划、专项规划及相关政策。
4、工作动态。包括本机关重要会议、最新动态;
5、人事信息。包括领导干部任免公告;公务员招录、事业单位工作人员招聘;公务员、事业单位工作人员的表彰和奖励。
6、财经信息。包括财政预决算及审计情况;政府集中采购项目目录、标准及实施情况,政府投资项目招投标及建设资金使用情况;行政事业性收费的项目、依据、标准;政府设置的专项资金管理情况,征用土地、房屋拆迁中由政府支付的补偿、补偿费用的发放、使用情况,抢险救灾、优抚、救济、社会捐助等款物的管理、分配、使用情况;税收政策及税收工作情况;金融政策及金融工作情况;保险政策及保险工作情况;政府投资重大建设项目批准和实施情况,重大社会公益事业建设情况。
7、行政执法。包括本机关负责实施的行政许可、行政处罚、行政强制、行政征收、行政确认、行政给付、行政裁决等具体行政行为的法律依据;行政执法及行政复议等情况。
8、公共服务。政府有关面向公民、企业和其他经营者及涉外服务方面的信息。
9、其他需要公开的信息:除上述8类信息以外的本机关认为需要公开的其他信息。
● 公开形式
对主动公开信息,本机关主要采取:
1.湖口县政府网站:https://www.hukou.gov.cn
2.“湖口县人民政府发布”微信公众号。
3.办公场所公开:江西省九江市湖口县台山大道16号新行政大楼三楼湖口县人民政府办公室综合室;办公时间:(法定工作日)9:00-12:00,13:30-17:00;联系电话:0792-6332113。
4.为方便公众进行线下查阅,开设了湖口县政务公开专区,地址:江西省九江市湖口县通站大道8号政务服务中心大厅;联系电话:0792—6551234;办公时间:工作日上午9:00-12:00,13:30-17:00(法定节假日除外);
湖口县流泗镇政务公开专区,地址:江西省九江市湖口县流泗镇月山路君清家园旁便民服务中心;联系人:张子君;电话:0792—6511008;办公时间:8:30-12:00,13:30-17:00(法定节假日除外)。
湖口县大垅乡政务公开专区,地址:江西省九江市湖口县大垅乡集镇188号;联系人:李云;电话:0792-6532910;办公时间:(夏令时)9:00-18:00,(冬令时)9:00-17:30(法定节假日除外)。
湖口县张青乡政务公开专区,地址:张青乡人民政府青马路北;联系人:周紫萌;电话:0792-6371018;办公时间:夏令时:星期一至星期五:上午 9:00-12:00,下午1:30-6:00(法 定节假日除外);冬令时:星期一至星期五:上午 9:00-12:00,下午1:30-5:30(法定节假日除外)。
本机关还将采用报纸、便民资料等辅助性的公开方式。
● 公开时限
各类政府信息产生后,本机关将在第一时间予以公开,最迟自信息产生后的20个工作日内公开。
● 编排体系
政府信息公开目录使用电子文档方式编排、记录和存储各类信息,主要含以下要素:
|
信息类别 |
文件编号 |
公开方式 |
生成日期 |
公开时限 |
公开范围 |
索取号 |
1、信息类别:政府信息所属目录;
2、文件编号:政府信息在政府信息公开平台自动生成的文件编号;
3、公开方式:是指该信息公开的方式是主动公开还是依申请公开;
4、生成日期:即该信息在政府信息公开平台公开时的生成时间;
5、公开时限:是指该信息公开时限是长年公开还是限时公开;
6、公开范围:指该信息是面对全社会还是面向申请人公开;
7、索取号:按索取号编码规则生成,每条政府信息的标识符。
二、依申请公开
公民、法人和其他组织需要本机关主动公开以外的政府信息,可以向本机关申请获取。本机关依申请提供信息时,根据掌握该信息的实际状态进行提供,不对信息进行加工、统计、研究、分析或者其他处理。
● 受理机构
本机关政府信息公开申请受理机构为湖口县人民政府办公室,办公地址:江西省九江市湖口县台山大道16号新行政大楼三楼;办公时间:工作日9:00-12:00,13:30-17:00;联系电话:0792-6332113,传真电话:0792-6332379,邮政编码:332500。网上申请入口:https://www.hukou.gov.cn/zw/zfxxgkzl/xzfxxysqgk/
湖口县政务公开专区受理点,地址:江西省九江市湖口县通站大道8号政务服务中心大厅;联系电话:0792—6551234;办公时间:工作日上午9:00-12:00,下午1:30-5:00(法定节假日除外);湖口县流泗镇政务公开专区受理点,地址:江西省九江市湖口县流泗镇月山路君清家园旁便民服务中心;联系人:张子君;电话:0792—6511008;办公时间:上午8:30-12:00,下午1:30-5:00(法定节假日除外)。
同时,县政府各工作部门办公室也设立当面受理点(详见《中国湖口网》各部门版块和部门办公场所公示)。
● 受理程序
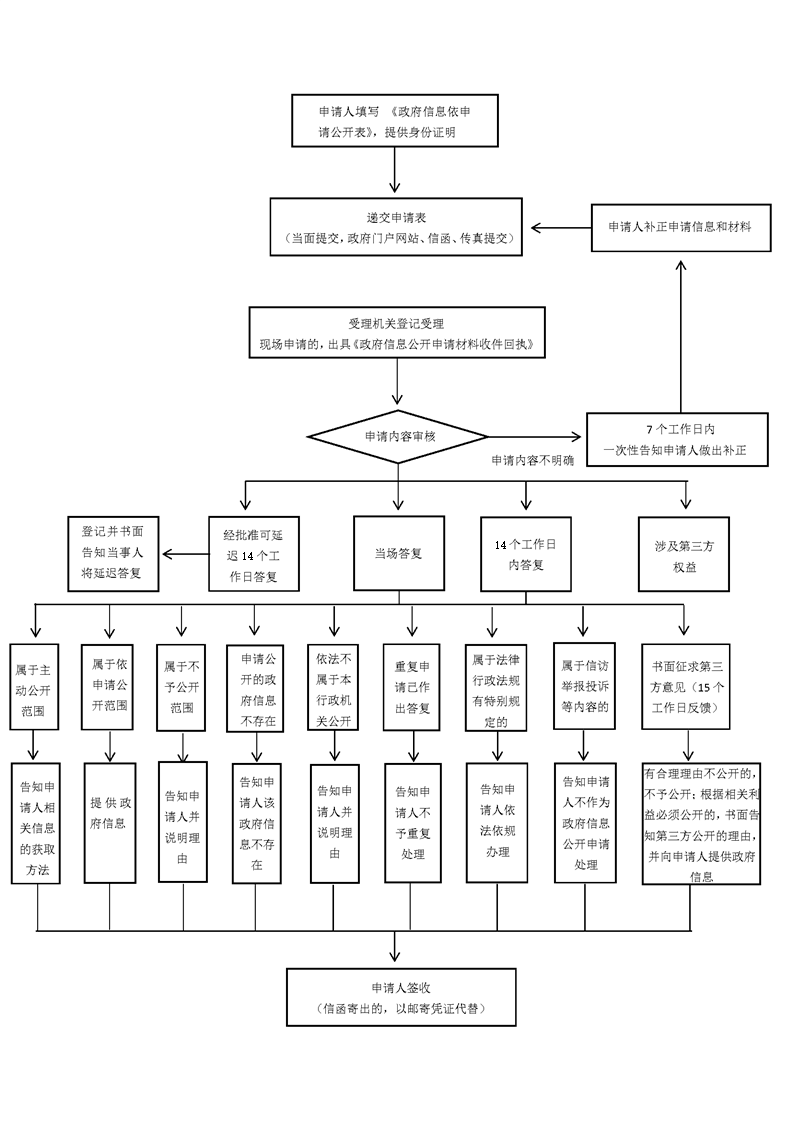
(一)提出申请
申请人申请公开湖口县政府信息,应填写《政府信息公开申请书》(以下简称《申请书》)。
为提高处理效率,申请人对所需信息的描述应尽量详细、明确,若有可能,请提供信息的标题、发布时间、发文字号或者其他有助于明确该信息的提示。
申请人能够知晓掌握相关信息的具体工作部门的,可以直接向该部门信息公开受理点申请公开信息;也可以向本机关信息公开工作机构申请,由其答复或者转交有关部门办理。
(二)申请方式
1、现场申请。申请人可以到受理机构申请获取政府信息,并填写《申请书》。书写有困难的可以口头申请。
2、书面申请。申请人填写《申请书》后,可以通过传真、信函方式提出申请,通过信函方式申请的,应在信封左下角注明“政府信息公开申请”字样。申请人如申请获取与身份相关的政府信息的,应当持有效身份证件,当面提交书面申请。
3、网上申请。申请人可通过申请人进入湖口县人民政府门户网站→“依申请公开”(http://www.hukou.gov.cn/zw/zfxxgkzl/xzfxxysqgk/), 选择“湖口县政府办”为“受理机关”,在线填写后提交申请。
信息公开工作机构不受理通过电话方式提出的申请。
(三)申请处理
1、本机关收到申请后,将先从形式上对申请的要件是否完备进行审查,对于要件不完备的申请予以退回,要求申请人补正。对申请内容不明确的,将自收到申请之日起7个工作日内一次性告知申请人作出补正,说明需要补正的事项和合理的补正期限。答复期限自行政机关收到补正的申请之日起计算。申请人无正当理由逾期不补正的,视为放弃申请,本机关对该申请将不再予以处理。
2、本机关将自收到申请之日起20个工作日内作出申请答复。需要延长答复期限的,本机关会在答复期限内告知申请人,延长的期限不超过20个工作日。
3、申请人申请公开政府信息的数量、频次明显超过合理范围的,申请人应说明理由。本机关将对申请理由进行审查,不合理的将不予处理;理由合理的,自审查结束之日起计答复时限。
4、对政府信息公开申请,本机关将根据下列情况分别作出答复:
(1)所申请公开信息已经主动公开的,告知申请人获取该政府信息的方式、途径;
(2)所申请公开信息可以公开的,向申请人提供该政府信息,或者告知申请人获取该政府信息的方式、途径和时间;
(3)本机关依据相关规定决定不予公开的,告知申请人不予公开并说明理由;
(4)经检索没有所申请公开信息的,告知申请人该政府信息不存在;
(5)所申请公开信息不属于本行政机关负责公开的,告知申请人并说明理由;能够确定负责公开该政府信息的行政机关的,告知申请人该行政机关的名称、联系方式;
(6)本机关已就申请人提出的政府信息公开申请作出答复、申请人重复申请公开相同政府信息的,告知申请人不予重复处理;
(7)所申请公开信息属于工商、不动产登记资料等信息,有关法律、行政法规对信息的获取有特别规定的,告知申请人依照有关法律、行政法规的规定办理。
(四)申请收费
本机关依申请提供政府信息的收费严格按照国务院办公厅《政府信息公开信息处理费管理办法》(国办函〔2020〕109号)执行,信息处理费按照超额累进方式计算收费金额,采取按件计收或按量计收方式(根据实际情况选择适用一种标准,不按照两种标准重复计算)。
1、按件计收适用于所有政府信息公开申请处理决定类型。申请人的一份政府信息公开申请包含多项内容的,行政机关可以按照“一事一申请”原则,以合理的最小单位拆分计算件数。收费标准为:a.同一申请人一个自然月内累计申请10件以下(含10件)的,不收费。b.同一申请人一个自然月内累计申请11—30件(含30件)的部分:100元/件。c.同一申请人一个自然月内累计申请31件以上的部分:以10件为一档,每增加一档,收费标准提高100元/件。
2、按量计收适用于申请人要求以提供纸质件、发送电子邮件、复制电子数据等方式获取政府信息的情形。相关政府信息已经主动对外公开,行政机关依据《中华人民共和国政府信息公开条例》第三十六条第(一)项、第(二)项的规定告知申请人获取方式、途径等的,不适用按量计收。按量计收以单件政府信息公开申请为单位分别计算页数(A4及以下幅面纸张的单面为1页),对同一申请人提交的多件政府信息公开申请不累加计算页数。收费标准为:A.30页以下(含30页)的,不收费。B.31—100页(含100页)的部分:10元/页。C.101—200页(含200页)的部分:20元/页。D.201页以上的部分:40元/页。
(五)答复救济
申请人对本机关作出的申请答复有异议的,可自收到答复告知书之日起60日内向本级行政复议机构或上级行政部门提请行政复议,或自收到答复告知书之日起6个月内向本级行政诉讼管辖法院提起行政诉讼。

三、不予公开的有关信息
1.依法确定为国家秘密的政府信息,法律、行政法规禁止公开的政府信息,以及公开后可能危及国家安全、公共安全、经济安全、社会稳定的政府信息,不予公开。
2.涉及商业秘密、个人隐私等公开会对第三方合法权益造成损害的政府信息,本机关不予公开。但是,第三方同意公开或者本机关认为不公开会对公共利益造成重大影响的,予以公开。
3.本机关的内部事务信息,包括人事管理、后勤管理、内部工作流程等方面的信息不予公开。
4.本机关在履行行政管理职能过程中形成的讨论记录、过程稿、磋商信函、请示报告等过程性信息以及行政执法案卷信息,不予公开。法律、法规、规章规定上述信息应当公开的,从其规定。
四、监督方式及程序
公民、法人或其他组织认为本县各政府部门和乡镇政府未依法履行政府信息公开义务或者违反政府信息公开规定行为的,可以投诉。投诉电话:0792-6332113,传真电话:0792-6332379,地址:江西省九江市湖口县台山大道16号湖口县人民政府办公室,办公时间:工作日9:00-12:00,13:30-17:00;邮编:332500。
公民、法人或其他组织也可以向监察机关或者上级政府机关投诉,接受投诉的机关将根据有关规定进行调查处理。
















