页面
大
小
配色
无
字
字
字
字
辅助线
开
指读功能
开
重置
今天是
关怀版
退出关怀版
|
无障碍
|
|
智能问答
|
用户注册
|
用户登录
|
本网站支持IPv6
湖口县人民政府
www.
hukou
.gov.cn
搜 索
网站首页
政务资讯
政府信息公开
政务服务
政民互动
政府数据
走进湖口
当前位置:
首页
/
交通运输局
/
法定主动公开内容
/
行政执法
信息类别:
行政执法
公开方式:
主动公开
生成日期:
2026-03-27
公开时限:
常年公开
公开范围:
面向全社会
信息索取号:
000014349/2026-01326
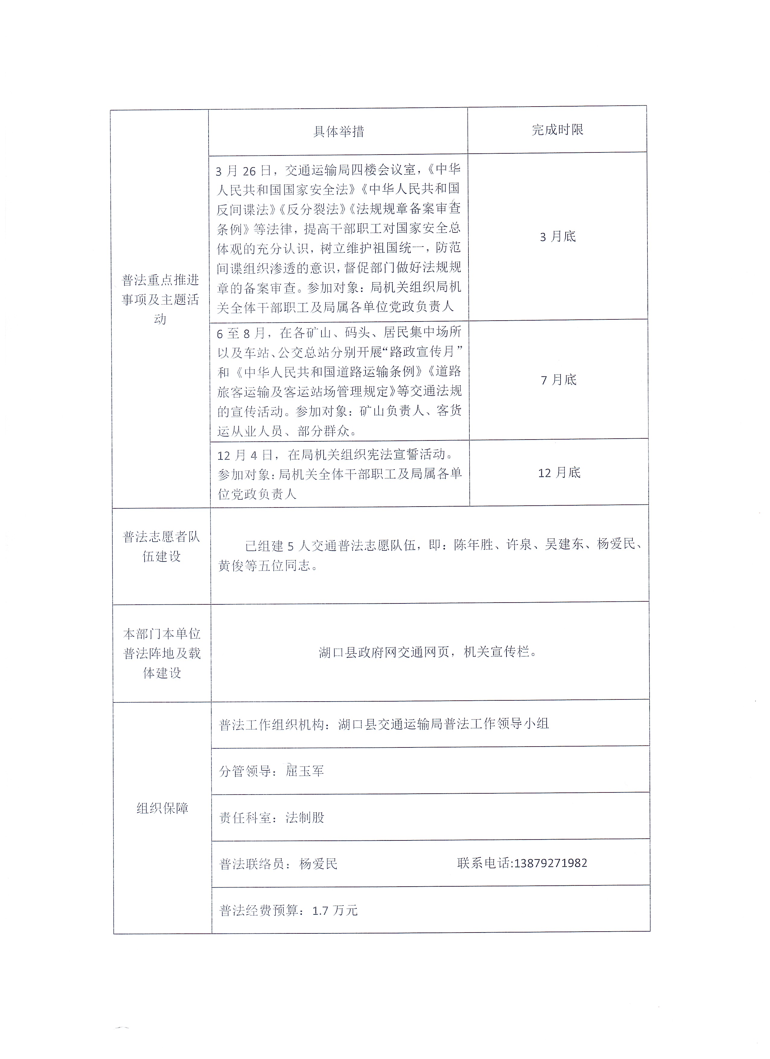
2026年度交通运输局“谁执法谁普法”普法责任清单
发布日期: 2026-03-27 11:25
文章来源:中国·湖口网
字号:
〖大
中
小〗
关联导读:
扫一扫在手机打开当前页
【关闭窗口】
【打印此页】
【返回顶部】
国内政府网站导航
省内政府网站导航
市内政府网站导航
本县重要网站
政务新媒体矩阵
北京
上海
天津
广东
浙江
江苏
湖南
山东
江西
福建
湖北
安徽
吉林
黑龙江
辽宁
内蒙古
山西
河南
青海
宁夏
甘肃
河北
陕西
西藏
广西
云南
贵州
四川
重庆
海南
新疆
新疆生产建设兵团
香港
南昌市人民政府
九江市人民政府
赣州市人民政府
宜春市人民政府
抚州市人民政府
鹰潭市人民政府
上饶市人民政府
新余市人民政府
萍乡市人民政府
景德镇市人民政府
吉安市人民政府
浔阳区人民政府
濂溪区人民政府
柴桑区人民政府
湖口县人民政府
永修县人民政府
庐山市人民政府
修水县人民政府
瑞昌市人民政府
德安县人民政府
武宁县人民政府
彭泽县人民政府
都昌县人民政府
共青城市人民政府
经开区管委会
庐山西海风景名胜区管委会
八里湖新区管委会
鄱阳湖生态科技城
湖口法院
信用湖口
湖口县纪委监委网站
湖口县档案馆
湖口县人民政府发布
湖口教育
湖口民政
湖口县公安局
湖口市场监督管理
湖口生态环境
湖口卫生健康
湖口人社
湖口司法行政
湖口县医疗保障局
湖口自然资源
湖口林业
湖口文广新旅局